东湖新城单元LP111204-02地块过1轮报价,由竞买人杰立、浙江光大建设以32147万元总价竞得,楼面价10500.07元/平方米,溢价率0%。在此之前,临平区发布了东湖新城单元LP111204-02、L…
杰立颂玉望府
【售楼中心电话】:400-080-0105转333
预约来电尊享线上团购优惠,免费专车接送看房
开发商直销,中介勿扰!
网上营销中心24小时销售热线〢欢迎您的来电咨询〢
低密宋式排屋 王炸户型均涉及
东湖新城核心区出让了两宗低密宅地。
编辑

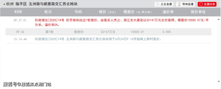
东湖新城单元LP111204-02地块过1轮报价,由竞买人杰立、浙江光大建设以32147万元总价竞得,楼面价10500.07元/平方米,溢价率0%。
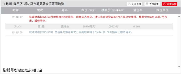
东湖新城单元LP111204-03地块经过1轮报价,由竞买人杰立&浙江光大建设以39476万元总价竞得,楼面价10500.05元/平方米,溢价率0%。
编辑

在此之前,临平区发布了东湖新城单元LP111204-02、LP111204-03地块的调整公示。
编辑

编辑

调整范围:LPI11204-02地块范围东至顺意路,南至规划支路二,西至规划支路一,北至昌达路,用地面积约3.13公顷。
编辑

编辑

编辑

编辑

编辑

LP111204-03地块范围东至顺意路,南至五洲路绿化带,西至规划支路一,北至规划支路二,用地面积约2.55公顷。
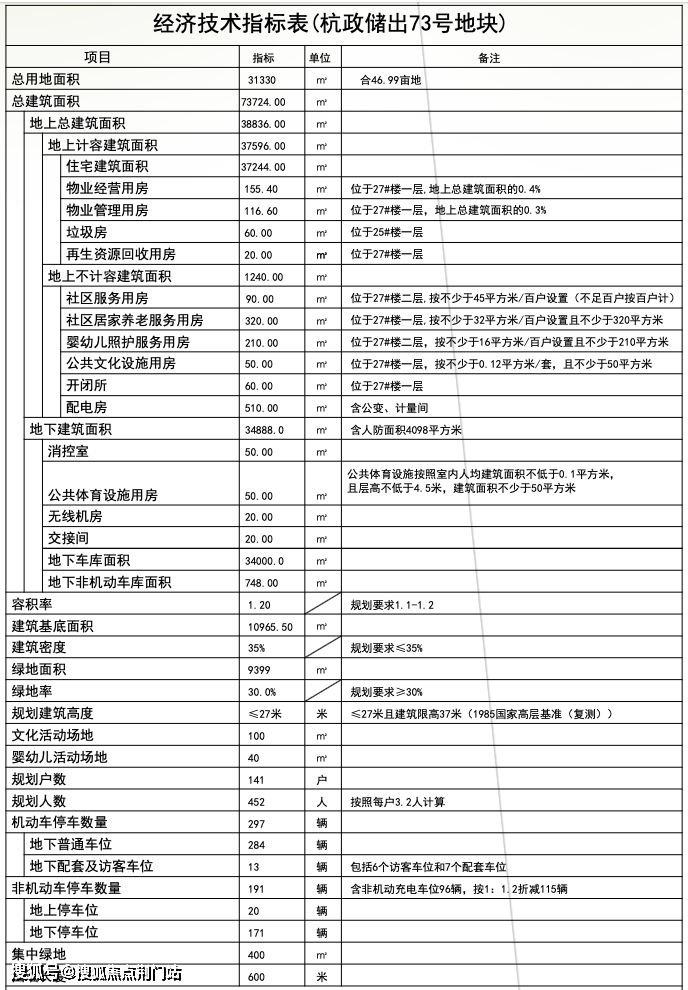
此次调整包括建筑密度从22%调整为35%,绿地率从35%调整为30%,用地面积、容积率以及建筑高度均不变;此外,地块取消商业、商务面积占比分别为20%、20%的限制。
编辑

编辑

2宗地块位于东湖新城核心区,毗邻龙安湖公园,2公里范围内有万达广场、星玖城、栢悦中心等商业中心;临平第五中学、临平第三中学、临平第二中学、育才实验小学、临平第三小学教育资源;以及临平中西医结合医院、市三医院临平院区等医疗配套。
编辑

编辑

△三甲医院地块最新航拍
编辑

△龙安湖公园
编辑

△临平万达广场
编辑

杰立颂玉望府
【售楼中心电话】:400-080-0105转333
预约来电尊享线上团购优惠,免费专车接送看房
开发商直销,中介勿扰!
网上营销中心24小时销售热线〢欢迎您的来电咨询〢